
Welcome to anvi'server
An open source interactive visualization platfrom
Public Project Gallery
Phylogenomics
ViewA phylogenomic analysis of 475 population genomes from the TARA Oceans metagenomes, which is a figure in our recent pre-print, "Nitrogen-Fixing Populations Of Planctomycetes And Proteobacteria Are Abundant In The Surface Ocean".
Metagenomic binning
ViewComparing binning results from multiple algorithms on a simple gut metagenome.
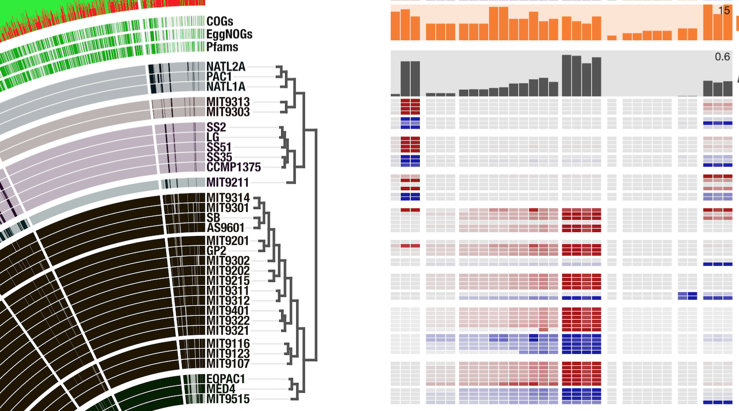
Pangenomics
ViewAn analysis of protein clusters recovered from 31 Prochlorococcus genomes in the context of TARA Oceans metagenomes.